Ink Tank

A tattoo app for the Ink community

 

ROLE: Product Design, Information Architect, Research & Strategy, Wireframing, Prototyping, Interactive Design.


DATE:
2021


CONTEXT:
Ink Tank is a course project that I worked on during my UX design course at CareerFoundry. The assignment is to design a responsive web app with a mobile first approach.


TOOLS:
Figma, Miro, Lucid Chart, Google Drawing, Google sheets, Google Survey, Google Docs, Optimal sort, Google Hangout, Zoom, pen and paper.

PROJECT OVERVIEW: A mobile app that lets users find tattoo inspirations, articles, videos, and events all over the world. Users can find preferred artists, studios, book tattoo appointments, and be able try out Augmented Reality Technology to project tattoo ideas on their body.

DELIVERABLES:

  • Research presentation

  • Interactive Prototype made with Figma

  • User testing of Prototype

The Process

The Process.png

Problem Statement

 

Ink Tank users need a way to easily find professional artists because they want to be able to get a tattoo that they're happy with through an easy and enjoyable experience.

We will know this to be true when Ink Tank users use the app to search for an artist of their choice and to successfully book an appointment.

Solution

Designing an app that allows user to filter searches for a particular artists/studio based on their style preference. Users will be able to have the opportunity to save artists’ work in an inspiration folder along with the opportunity to use augmented reality technology to project tattoos on their body. Users have the ability to book a consultation with an artist, communicate through via video chat or meet at the shop. Users can also communicate their idea through file sharing, so everyone is on the same page and the user gets the tattoo they want.

Understand

UX Research

Market Research, Competitive Analysis, and UX Analysis.

Competitors

Tattoodo has other features such as booking appointments, providing tattoo inspiration along with having a platform that helps artists grow their business and gain access to new clients. They want users to get the tattoo that they want by having the ability to talk to professional artists.

Ink Hunter.png

Ink Hunter is an app that lets users explore tattoos, upload their own tattoos and use augmented reality to see what they design would look like on their own body. Users can browse through their art gallery or upload their own photos/sketch. The designs happen in real time.

 

Scope on Tattodo

 

Strength

  • Sleek look, visually appealing, and intuitive​

  • Massive followers on social media​

  • Celebrity endorsements​

  • Content has lots to offer ie: articles, blogs, huge database of tattoo inspirations, artist, studios, and booking appointment

 

Weaknesses

  • Technical difficulties ie: log in​

  • Many steps to book an appointment​

  • Searching under studio, I tried typing in the city and it didn't register. Took multiple tries to only get one search. ​

  • Only able to use one filter at a time

Opportunities

  • Fix the search option for studio​

  • Onboarding for novice tattoo seeker​

  • Add an augmented reality feature that helps clients envision their tattoo before permanently tattooing it on their body​

  • More Filters to narrow down searches

 

Threats

  • Apps that has a program that allow users to visually see a tattoo on their body Apps that have AR features that searches appropriate topics ie: cities, particular studios and artists

Ink Hunter.png

Scope on Ink Hunter

 

Strength

  • The only app that has integrated Augmented Reality​

  • Helps user see different designs on their body before committing to the tattoo​

  • Established presence on different profiles such as Youtube, Instagram, Linkedin, Facebook and Twitter. ​

  • The ability to use the app without signing up

 

Weaknesses

  • Encountered several unwanted ads​

  • Having to "Unlock" certain designs by watching videos or view ads.​

  • Limitation on searches ie: Searched Plumeria and nothing pops up. I have to type a general search of "flowers"​

  •  Some tattoos designs do not project on your body as well when using AR. It doesn't look realistic. 

  • Ads before tying on tattoo design

Opportunities

  • The ability to add exact searches and not just vague searches. Ie: If I wanted a particular flower, I would like to have those designs pop up instead of having other flowers pop up​

  • Remove the ads. That could push some users away​

  • Search filters for artists/studios​

  • Booking appointments with artists of your choosing ie: it is not as easy to book an appointment​

  • Filter to help make tattoos look realistic​

  • A way to work with an artist and have them design your tattoo along with the ability to see it on your body using the AR tech.

 

Threats

  • Apps like Tattoodo that have the ability to filter searches, book appointments, and talk to a professional about tattoos. ​

  • App that let you connect with other tattoo enthusiast ​

  • Other apps being on social media and engaging with future clients

Observe

Observing data

Survey, User Interviews, Affinity Mapping

Empathize and reduce frictions for users by listening to their stories, questions, surveys, user interviews, and assembled affinity mapping. To validate my hypothesis, I decided to start my user research with conducting a survey of 30 participants. The insights were very helpful, in summary,

Survey Questions

 
  • Where do you live?

  • How many tattoos do you have?

  • What is your motivation for getting tattoos?

  • How do you find design inspirations?

  • Is it important to connect with an artist before getting a tattoo?

  • Have you ever regretted a tattoo?

  • If you have answered yes in regards to regretting a tattoo, can you elaborate?

  • Would you want to be able to view a design on your body before committing to it?

  • Would you want to be able to view a design on your body before committing to it?

  • Approximately how much time do you spend on planning and researching for a tattoo?

  • What are the challenges you have faced when picking a tattoo?

  • Is there anything you want to add?

Overview of survey

 
  • ​Surveys were based in U.S

  • The reasonings for getting a tattoos varied from expression, covering up insecurities, highlighting experiences, and for fun.

  • Many of the inspirations are from Google, Instagram, Pinterest, and their own ideas/life experience.

  • A small percentage of inspirations were from movies, random stickers, local culture, and etc.

  • 55.6% of participants thinks it is important to have a connection with the artist while the other percentage don’t think it is necessary.

  • Those who did regret their tattoos were mostly
    because of the placement.​

  • ​Many of the participants would like to be able to see the tattoos on their body before committing.

  • When planning for a tattoo, about 38.9% of participants plan for a year. 22.2% plans within a year and 25% for over a year. The rest depends on size where it could be a week, month or year.

  • ​Many participants encountered issues such as cost, schedule conflict, searching for an artist, studios and tattoo inspirations.

User Interviews

With my script and interview questions prepared, I conducted user interviews with participants via Skype, Google Hangout, and messenger video chat. This gave me some insights on their experiences with vocabulary apps and identify their pain points when it comes to learning a new language. 

 

Interview Questions

  • How many tattoos do you have and what are your motivations for getting a tattoo? ​

  • What do you think is important to you when deciding on getting  a tattoo? ​

  • Are you thinking of getting another tattoo? ​

  • What do you do specifically when deciding on what kind of tattoo you want to get? ​

  • Think about the first time you got inked, what did you wish you would have done. Would you have done anything differently? ​

  • What are some of your steps when getting a tattoo? ​

  • How do you decide what artist to use? ​

  • How important is it important is it to you to connect with an artist when deciding to get a tattoo? ​

  • Where do you find inspiration for your tattoos?​

  • What are the frustrations or challenges associated with finding tattoo inspirations or designs? 

Interview Summary

  • Most of the participants did not regret their first tattoos​

  • Many of them had their own ideas and then researched online using Google, Pinterest and Instagram. ​

  • They took a lot of time and though into their tattoos. ​

  • Connection was fairly important to them all. They wanted to make sure they were going to be happy with it.​

  • All of them mentioned that it was important for them to communicate with the artists.​

  • The features that they would like to see in an app are how to clean and maintain your tattoos, different areas it would hurt more, and how long a certain area would take, and knowing how long the next appointment would be.

Point of View

User Persona and Stories

Based on all the data from surveys and user interviews, I was able to create user personas and stories to reflect the true representations of users pointing out their goals and their wants and needs along with tackling their frustrations by creating better designs.

User Stories.PNG

Ideate

Journey Map

The next step was to ensure that my personas find what they need in my app. To achieve that I designed user journey maps based on how they would accomplish their goals.

"I regret my first tattoo and I want to be able to see how a tattoo would look on my body before I get inked, so I can be sure I am making the right decision this time around."

— Alexa

Understand, Design, and Develop

To understand and refine my sitemap, I conducted a card sorting session using Optimal Sort as an open card sort with 10 participants. Users were able to group words into categories. Card sorting was helpful to help me understand users and to design and develop a much more clearer sitemap. From this point, I had all the information I needed to be able to create a refined sitemap through the process of card sorting.

Check the process below.

"I'm indecisive when it comes to tattoos. I want to find inspiration photos and save them to a mood board, so I can be able to narrow down the choices of what I want.”

— Alexa

"I regret my first tattoo and I want to be able to see how a tattoo would look on my body before I get inked, so I can be sure I am making the right decision this time around."

— Alexa

"I have a design in mind for my next tattoo, but I want to find an artist that caters to the style I prefer, so I want to be able to easily book an appointment with an artist I can trust.”

— Jarrel

User Flow and Task Analysis

I’ve created user flows to help our users to complete their goals and objectives.

Goal: Photo of tattoo saved

Entry Point for New User: Open app​

Successful Criteria: Save photos in Saved section

  1. Open App

  2. Splash/Welcome Screen

  3. Onboarding (Have skip option)​

  4. Create Account/Forgot pw/Login​

  5. Homepage​

  6. Select Search on the Navigation Bar​

  7. Use Filter for tattoos​

  8. Select tattoo and tap on heart​

  9. Tattoo saved in the Saved section

Goal: Use AR Technology to see tattoo

Entry Point for Returning User: Open app​

Successful Criteria: Tattoo image is projected on body

  1. Open App​

  2. Forgot pw/Login​

  3. Homepage​

  4. Select Saved on the Navigation Bar​

  5. Select Tattoo Section​

  6. Select Design​

  7. Select Try on​

  8. Point phone on designated area on body​

  9. Tattoo image is on body

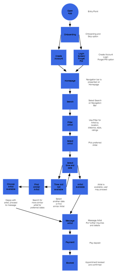
Goal: Book an appointment with artist

Entry Point for New User: Open app​

Successful Criteria: Book Appointment

  1. Open App​

  2. Onboarding (Have skip option)​

  3. Create Account/Forgot pw/Login​

  4. Homepage​

  5. Select Search on the Navigation Bar​

  6. Use Filter for artist​

  7. Select preferred artist ​

  8. Select time and date​

  9. Time slot not available/Artist Available

  10. Message artist​

  11. Payment​

  12. Book Appointment

Another path

9. Time slot not available/Artist Available​

10. Find Similar Artist​

11. Message artist​

12. Payment​

13. Book Appointment

Prototype

Wireframes

Low fidelity and mid fidelity wireframes were made based on user flows that I have created above.

 

Low Fidelity Wireframes

Searching for tattoo using filters to narrow down search. Users can save the photo or use AR technology to project the tattoo design on their body.

Users can follow artists or others’ in the ink community.

Users are capable of booking an appointment with their preferred artist.

Mid Fidelity Wireframes

Search, Filter, and save.

Project tattoo design using Augmented Reality Technology.

On the artists’ page, users can follow and have the ability to book an appointment.

Test

Usability Testing

I conducted a usability test with 6 users. The testing focused on signing up, saving tattoo in an inspiration folder, use AR technology to project tattoo on body, and book an appointment with an artist. Sessions took place online and each section were about 15-20 minutes. I had a test plan and script prepared. All users tested the app using Figma prototype on their laptop/phone. After testing, I used mapped out users responses and did a rainbow spread sheets and recorded any pain points users encountered during the usability test that helped me improve the app and eliminate the frictions.

Affinity Mapping of User Interview Responses and Reported Results

I gathered my notes and quotes from the interviews and grouped them into groups.

Usability Report

Observed users’ behaviors and how they navigated in the app. I have collected feedbacks and reiterated the prototype based on suggestions and feedbacks. After the reiterations, I gained insight from peers on their feedback and removed any friction within the app. A few changes were made within the app. Here are reports recorded on the rainbow spreadsheet that helped record results and find any critical errors.

Updated changes and updates

Designing for accessibility

Typography

Final Design

Hi-fidelity prototype. Colors are integrated.

 

Signing up, save photos, AR technology, and share.

Launch screen, Splash screen, sign up page and onboarding. Can get started right away by tapping on "GET STARTED.”

Create account/log into account signing up through email or through Google or Facebook.

Homepage, search for tattoos using filters.

Saving photos and creating an album.

Try on on tattoo design using AR technology.

Option to save or share designs with others.

 

Book appointment

The process of finding an artist using filters and booking an appointment.

 

Learnings and Growths

 

Creating and testing out prototypes has helped me understand users and the ability to observe their behaviors and to better understand why they took a certain route that they took. I was able to make iterations based on their reactions, feedbacks and any frictions that they have encountered in the app.

One of the challenges were to set up schedule usability test since when many are from different time zones with different schedules. However, weekly goals has helped immensely because I was able to beak down bigger goals into smaller ones.

Working on Ink Tank helped me realize there are always room for improvements and lots of iterations in the future. I would like to add a video option for users, so they can have the ability to communicate through video whether is is speaking or using sign language. I also plan to add a map option where users can see where the studios are located once they click on the name of the studio.

Mock up designs

 

Video of Prototype

Quick walkthrough of prototype

 
 

Prototype Below

Previous
Previous

Lingo WeChat (UX Project)

Next
Next

Fitted (UI Project)